- ホーム
- 介護現場改革促進等事業
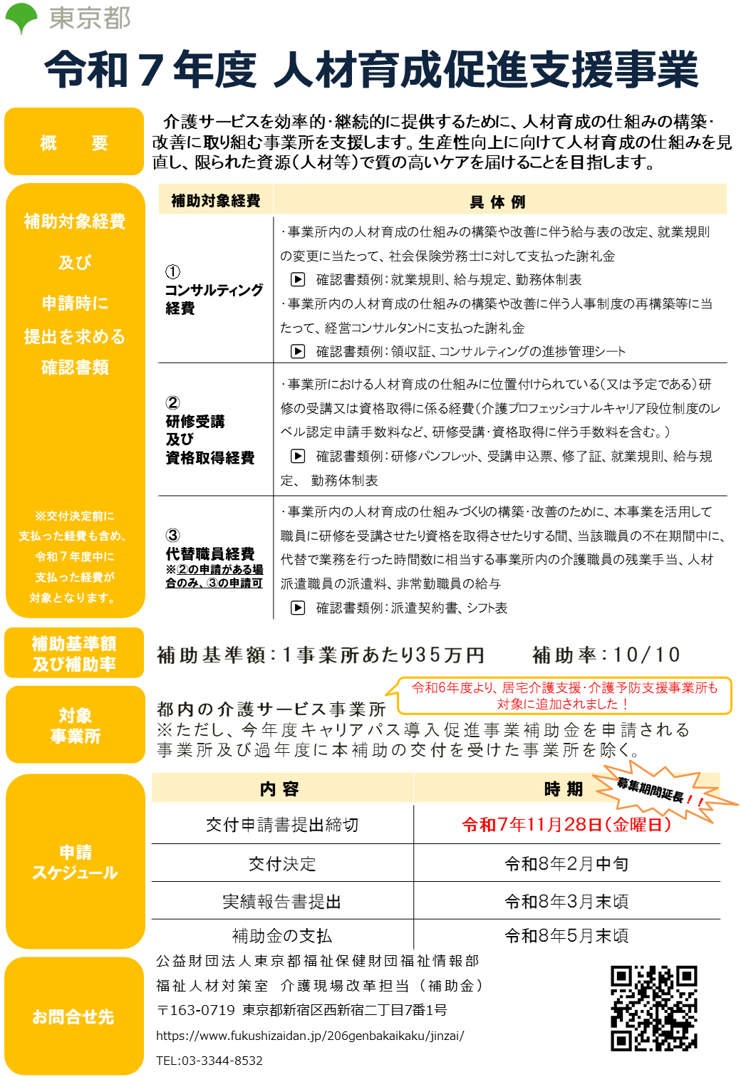
- 令和7年度 人材育成促進支援事業
介護現場改革促進等事業
令和7年度 人材育成促進支援事業
令和7年度の交付申請書の受付は終了いたしました。
1 概要
介護サービスを効率的・継続的に提供するために、人材育成の仕組みの構築・改善に取り組む事業所を支援します。生産性向上に向けて人材育成の仕組みを見直し、限られた資源(人材等)で質の高いケアを届けることを目指します。
交付申請書についてはこちら
事業内容
- 令和7年度人材育成促進支援事業概要
- 介護現場改革促進事業実施要領
- 令和7年度介護現場改革促進事業補助金交付要綱
(人材育成促進支援事業及び組織・人材マネジメント支援事業分)
※『令和7年度介護現場改革促進事業補助金交付要綱(人材育成促進支援事業及び組織・人材マネジメント支援事業分)の内、「組織・人材マネジメント支援事業」は別事業となりますので、本事業の補助内容には含まれません。 - 令和7年度人材育成促進支援事業Q&A
- 人材育成促進支援事業補助金の利用の手引き

対象事業所
令和7年4月1日時点に都内において開設している介護サービス事業所
※令和6年度より、居宅介護支援、介護予防支援事業所も対象に追加されています。
ただし、今年度キャリアパス導入促進事業補助金を申請される事業所及び過年度の人材育成促進支援事業に申請し、交付を受けた事業所は除きます。
2 交付申請書の提出について
令和7年度の交付申請書の受付は終了いたしました。
提出書類様式
提出期限
令和7年11月28日(金曜日)【必着】
提出方法
法人単位で上記の提出書類を取りまとめ、郵送にてご提出ください。
提出先
〒163-0719 東京都新宿区西新宿2-7-1 新宿第一生命ビルディング19階
公益財団法人東京都福祉保健財団
福祉情報部 福祉人材対策室 介護現場改革担当(補助金)宛
▶当財団への書類送付時にご利用ください。 書類送付用宛先票
3 人材育成セミナーのご案内
人材育成の仕組みづくりを検討中の介護サービス事業所の皆様を対象に、人事制度・キャリアパスのポイントや、人材育成に欠かせないOJTの仕組みづくりや、部下育成のポイントについてお伝えする動画セミナーを開催しています。 【 申込締切 令和7年12月17日(水曜日) 】
詳細は、こちらをご覧ください。
このページに関するお問い合わせ先
公益財団法人東京都福祉保健財団 福祉情報部 福祉人材対策室
介護現場改革担当(補助金)
tel: 03-3344-8532 fax: 03-3344-8531
